購物的革命:電商+實體店融合“無縫零售”
馬云和王健林打的賭應該到此為止了,不管他們是否認真,關于電商和實體店未來誰執牛耳,非此即彼的爭論已經將人引入歧途。
當電商對傳統零售店帶來沖擊,后者疲于招架,或縮減店面,或自辦電商,試圖兩條腿走路又苦于左右互搏之際,一種對未來零售形態新的想象正在誕生。
電商和傳統零售在未來可能并非相斥,而是異性相吸。實體店面的體驗、電商的便捷相互補充,甚至更進一步,它們之間原有的差別被打破—在實體店使用電商,電商把實體店當成和用戶互動的平臺,從而使兩者的界限日益模糊。
電商和實體店彼此融合、相互借力,帶給消費者的是一場前所未有的購物革命,他們不管在實體店、網絡還是在移動終端上,享受到的是一種無差別、不間斷的購物體驗,以至于再去區別到底是電商還是傳統零售已毫無意義,這就是所謂“無縫零售”。
國際知名咨詢公司埃森哲最新報告描述了這種趨勢和相關最新實踐。
打碎一個你,打碎一個我,再捏成一個,你中有我,我中有你,未來零售業的前景正是如此。

目前,客戶希望通過動態、開放,尤其是連續的多渠道途徑實現無障礙的不間斷的購物。
越來越多的購物者在購物時會查詢智能手機,或是查看社交網絡上朋友們分享的購物小貼士,以便實時以最優惠的價格獲得產品。
此外,歸功于強大的突破性技術,純電商可以利用其與生俱來的靈活性和高反應速度為品種不斷增加的低價產品提供快速便捷的通道,進而讓消費者如愿以償地買到其鐘意的商品。
由于擔心流失最有價值的客戶,傳統零售商意識到必須改變現狀。但埃森哲最新研究發現,在保證消費者快樂消費與忠誠度方面,大部分大型零售商在可以做什么與應該做什么之間存在巨大差距。
埃森哲對全球60家零售商在滿足上述需求方面進行評估時發現,預期和現實之間距離遙遠。
中國地區的調研結果顯示,66%的受訪者表示他們很難在線上和實體店內買到品類一致的商品,且零售商很難在多渠道上提供真正的一致性體驗,超過90%的受訪者認為實體店購物“輕松或非常輕松”,這一比例在網絡購物上降為71%,而在移動設備上購物進一步降為46%。同樣顯而易見的是,消費者希望購物選擇能夠盡可能靈活。例如,要求零售商具備在顧客非原始購物店鋪處理退貨的能力,這對店內人員和運輸能力都是一種挑戰。

客戶希望購物不間斷—能在多個渠道間實現無縫銜接,找出各渠道上的相同品類、價格和實行相同促銷的商品,對商戶而言,未來在于能否實現“無縫零售”。
所謂無縫化,是指在任一時刻、任一接觸點為每一位消費者提供連貫的個性化品牌體驗的能力 ,然而這對大多數傳統零售商而言都不是一件容易做到的事情。
無論客戶擁有何種期望、位于何處、選擇何時(或以何種方式)進行交流,企業均需要在客戶購物之旅的各個環節—從發現到搜索、購買、訂單履行,再到產品維護或退貨—具備無縫響應能力。
事實表明,上述無縫化是可以實現的。部分領先的大型零售商已做到了這一點。埃森哲認為通過以下四個步驟可以實現“無縫零售”。
步驟1 定制:了解無縫客戶
如今,消費者購買行為及想法變化極快,他們可能鐘意店內的某件商品,隨后請求售貨員在他們考慮是否購買期間保留該商品。
他們也會在網上下單,并打算隨后到實體店內提取貨物。不論處于何種情況,消費者都有可能改變主意:原因或許是社交網絡上的朋友推薦了其它相似的商品,或許是他們無法到實體店提貨,而是希望選擇一個更加便利的地點。
無論最初的接觸點在哪里,消費者都希望與零售商進行簡單的實時互動。如果售貨員忘記了他們的需求,或是購買過程未能自動滿足其不斷變化的偏好,他們很快就會失去興趣,更嚴重的是他們會變得失望,并轉向別處購物。
這意味著零售商需要能夠識別每位消費者,具備在任何環境下記錄每位消費者行為的能力,還要求他們具備引導消費者購買的能力。
誠然,向客戶提供內容和成為不受歡迎的干涉者之間存在差別。研究顯示,客戶希望使用社交網絡與其朋友及家人保持聯系,他們僅希望零售商在一些內容相關的或值得分享的情況下加入到對話中。客戶通過社交網絡不斷交流購物想法,零售商需要通過細心聆聽,捕獲影響消費者行為的最佳時刻。
數據和分析具有絕對的關鍵作用。當前,大部分零售商擁有大量關于其消費者行為和購買偏好的信息,但多數零售商仍苦于無法從中獲得有價值的見解。例如,如何通過這些信息判斷其門店數量過多還是過少?
作為品牌展示廳以及客戶進行社交互動的場所,實體店是區分傳統零售商與純電商的標志。此外,實體店和在線渠道之間也是一種互惠互利的關系。
我們的研究表明,94%的中國受訪者表示在過去6個月的時間內,曾在網上購物之前瀏覽過實體店。而96%的受訪者表示在過去6個月的時間內,他們曾在實體店購物之前瀏覽過網絡內容。實際上,無論最終在何處購買,超過半數的零售行為會受到網絡和移動設備的影響。
西班牙服裝零售商Inditex去年向其Zara品牌的粉絲推出了網上商店,但其約80%的退貨是在實體店內進行的(包括網上商店購買的商品),這表明網絡能夠推動實體店客流量。同樣,家得寶(Home Depot)也指出,其1/3的客戶在網絡上查看實體店庫存后,在接下來的48小時內曾到實體店內購物。
網站可能為線下實體提供業務,同樣,線下門店也可以帶動線上的銷售。例如:奢侈品電商第五大道開設了第一家線下實體店—“體驗展廳”,香港上市的銀泰百貨旗下銀泰網在杭州寰球中心銀泰百貨一層開啟銀泰網第一家線下實體名品店“I’M”銀泰名品集合店。線下的實體門店成為客戶體驗和交流以及網站開展售后服務的場所,有助于增加用戶體驗,提高客戶黏性。
此外,當消費者在不同渠道間轉換時,零售商需要使用數據進行精確定位,預測個體購買趨勢的變化。亞馬遜基于瀏覽歷史記錄的定制化產品推薦即是此類范例,越來越多的傳統零售商也在綜合利用數據分析方法。例如,淘寶“雙十二”活動中,消費者可直接向賣家發出求購信號,而賣家可根據關注人數與求購信號決定折扣力度。美國摩托車超級市場(Motorcycle Superstore)對客戶搜索某特定產品的方式加以記錄,并調整網站上的用語來配合消費者慣用的術語(包括口語),從而幫助個體消費者更加輕松地找到所需的商品,以及零售商希望他們購買的商品。
利用網絡和移動技術實現無縫化,可以提升網絡、移動和實體店的總銷售量,并簡化客戶購物體驗,幫助加強客戶忠誠度。
例如,馬莎百貨(Marks & Spencer)在英國開設了一家旗艦店,利用世界一流的視覺營銷技術為客戶提供多種購物選項。吸引眼球的顯示屏播放最新的服裝系列與時裝,“瀏覽與訂單”中心可以讓購物者觀看走秀表演并搭配服飾。商品一旦放入虛擬購物籃,購物者可以使用個人生成的代碼直接從該中心購買,或者保存在公司網站上留待稍后購買。他們還可以與配有iPad設備的銷售人員一起搜索其它商品。
家得寶在其店內應用“快速響應”或二維碼來鼓勵消費者訪問其內容豐富的移動網站的方法。用智能手機掃描該代碼后,消費者可以看到詳細的產品信息,包括指導性視頻、客戶評論和產品等級,從而幫助消費者簡化決策過程。

步驟2 互連:打造無縫化運營
如果零售商只是簡單的添加網絡和移動應用,而不是將這兩者與實體店有效的融合運用,那么消費者并不能體驗到無縫購物。
對于眾多傳統零售商而言,分散的組織會妨礙與單一客戶的交流。
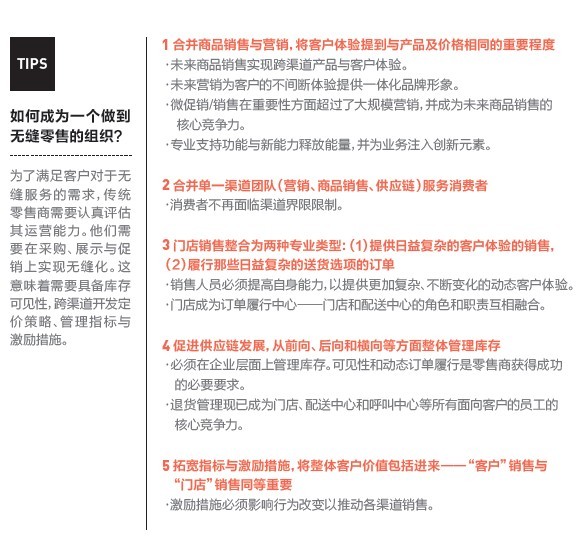
零售商若要打破組織內部各部門獨立的局面,需要其轉變觀念,大刀闊斧地改變企業文化,構建靈活、可適應、聯合型的組織(參見如何成為一個做到無縫零售的組織?)。
發展這些能力可能涉及大量再培訓與技能提升的工作,以及在各組織職能部門間進行一定程度的協作,這對于多數傳統零售商而言是一種挑戰。但是,收益也是非常大的。
英國Aurora Fashions的合并庫存系統,該系統可以讓其旗下的三大品牌即使是在最小的門店也能處理各種訂單。
同時,開拓者們正在不斷前進,構建一體化的跨渠道采購與商品銷售組織,支持商品銷售、營銷、供應鏈部門跨所有渠道運營。
在澳大利亞,沃爾沃斯充分利用門店和線上的會員卡數據創建個性化的“收藏夾”列表,向客戶推薦其可能會購買的商品。沃爾沃斯之所以能做到這一點是因為其數據分析,多渠道與物流均屬于同一個組織管理下。
在中國,蘇寧決定轉型,將其未來發展定位為“店商+電商+零售服務商”的云商模式,通過“平臺共享+垂直協同”,欲進一步整合前臺、后臺,加速線上線下融合發展。
步驟3 整合:投資無縫平臺
購物不間斷的客戶仍高度重視價格。實際上,調查顯示,無論是實體店或網店,價格是決定客戶選擇前往何家零售商購物的首要因素。
此外,在我們的無縫零售全球消費者調查中,多數中國消費者表示他們比較青睞最便宜的訂單方案。顯而易見,這表明零售商需要擁有極其靈活的一體化IT平臺,以便經濟高效地實時提供基于情境的個性化服務。
當前,大部分平臺均無力應對上述挑戰。但通過加大對數據分析、存儲技術和云解決方案的投資力度,零售商可以將現有的眾多獨立平臺、應用和架構實施標準化。這樣做不僅能夠減少運行成本,而且這些技術還有助于深化洞察力,提升靈活性和速度,這也是快速創新和決策的關鍵所在。
是否具備駕馭多種外部(尤其是社交媒體)海量數據、并將其與確定客戶偏好信息的內部客戶關系管理(CRM)及忠誠度解決方案聯系起來的能力,將成為未來零售商差異化的重要因素。
零售商需要整合多種平臺,那些面向客戶的、提供無縫體驗的技術—移動、社交以及零售商自身及第三方應用—當然也需要實現無縫化。例如,AEON Square將包括產品信息、門店搜索和獎勵計劃在內的所有產品捆綁入一個門戶站點之內,以方便客戶。
零售商需要讓所有相關職能部門都能觀察到所發生的一切—實際上是觀察組織內的數據供應鏈。通過按需提供的計算能力,PaaS(Platform-as-a-Service,平臺即服務)云技術能夠幫助零售商克服各種挑戰,例如如何縮短促銷準備時間、提升品類規劃以及保持成本效率。
優化這些技術的使用將會觸動IT部門,他們需要具備新技能,提升數據庫的專家、統計師與分析師的等級。
例如,日本服裝公司迅銷(優衣庫為其旗艦品牌)通過采用云架構合并公司各職能部門及各地區的業務流程,從而能夠適應其快速的國際擴張。
步驟4 協作:無縫體驗的捷徑
很少有傳統零售商能夠單獨提供真正的無縫化客戶體驗。
設想一家擁有數千家門店的零售商,它打算向其在線購物消費者提供當天送貨的服務,除非該公司有資源可以對新的送貨車隊、復雜的新線路設定以及人員調度能力進行投資,否則很難實現其遠景目標。
但如果與物流供應商開展合作,該零售商即可獲得更多資源及相應的配套能力,從而擴大其獲取競爭優勢的機會。其它類型的聯盟,如技術、數據、分析以及流程上的盟友,將會成為與產品制造商同等重要的合作伙伴。
中國的電商在物流模式上加強著自營和第三方之間的協作。例如電子商務平臺運營商阿里巴巴和旗下淘寶,一開始他們都沒有自己系統化的物流平臺,隨著業務規模的迅速擴大,阿里巴巴和淘寶面臨著物流瓶頸。從2010年起,阿里巴巴開始了一系列整合物流平臺的動作:阿里巴巴入股北京星晨急便;確定德邦物流和佳吉快運作為它的推薦第三方物流;全國考察物流合作伙伴和倉儲基地等。
亞馬遜Marketplace的客戶可以直接從第三方賣家購買商品,而亞馬遜將對該賣家收取使用其訂單履行系統和基礎設施產生的費用。這家在線購物巨頭在長尾商品上收益頗豐,而第三方賣家也通過利用亞馬遜網站的流量,提高銷售量。

結論
實現無縫化是一個長期且困難的過程,涉及到艱難的決策與選擇。但在未來的市場中,無縫化是必不可少的元素。在體會到了不間斷、多渠道購物的樂趣之后,消費者對于無縫化體驗的需求將會與日俱增。
領先的零售商正在努力學習如何適應新情況。他們在各種情境和渠道上定制產品與服務,構建與個體購物者之間的關系。他們不斷調整組織結構,合并與統一職能部門,并培育確保無縫客戶體驗所需要的技能。他們努力構筑能夠支撐上述服務的IT平臺和一體化數據服務。他們不僅彼此合作,而且還與廣泛的第三方提供商開展協作,以確保競爭優勢。他們的努力已經開始得到回報。
無縫零售,沒有回頭路
—埃森哲大中華區零售業主管許佑宏訪談
你們的研究指出,無縫零售已經成為全球的趨勢,那么在中國,這種趨勢處于什么階段?中國消費者需求距離真正的無縫零售有多遠?
許佑宏:我們還是在非常初期的階段,從理念、業務模式、流程、組織到技術可能都處于很雛形的狀態,但是我們在中國市場的調研發現,中國消費者的確存在這個需求,尤其當“80后、90后”成為消費主力軍,他們對電子商務、移動商務以及社交媒體的應用和接納程度,正在迅猛地超越成熟市場,他們希望通過動態、開放、互聯互通的多渠道途徑,實現無憂無慮的不間斷購物。例如,他們希望各渠道上有相同品類、價格和實行相同促銷的商品。這樣,他們的各種需求,比如,不會在網購興致高昂時因網店缺貨,最終無法下單,雖然同時實體門店該貨物極其充足;逛街時看到心儀物品卻因不能積分共享、折扣不如網店等原因而最終放棄購買;網上購物的退貨只能等郵寄員上門取貨,卻無法退到零售商的線下門店,等等。但是,市場上能夠滿足他們這種需求的零售商少之又少。在調查中,我們發現中國零售商們雖然關注無縫零售趨勢,但對所需的能力投資不足。
那么把握這種無縫零售的趨勢,對于中國零售商們有哪些意義?
許佑宏:一旦年輕消費者們習慣了全天候在線、不間斷購物帶來的便捷和品質,零售商們便沒有回頭路可走了。那些取得競爭先機的企業,也將面對消費者更加挑剔的口味。而誰先滿足了消費者無縫零售的需求,誰就搶占了這個市場。
目前,國內的一些傳統零售商在嘗試將線上與線下整合,但還是很不理想,原因何在?如何面對這些問題?
許佑宏:主要是各個渠道的分割,首先是線上與線下部門利益的分割,其次是運營方面的分割。
對于解決利益分割,主要在于組織結構的整合。根據無縫市場的發展程度,逐漸將線上與線下的組織進行整合,改變各部門利益分立的局面。在這個過程中,可以逐漸從改變考核方式著手,實現部門考核的整合。例如以前線下將坪效(坪效=銷售業績÷店鋪面積)作為一個非常重要的考核目標,但是隨著線上與線下的整合,這個考核指標逐漸失去了意義。
對于運營上的分割,傳統零售商需要在采購、展示與促銷上實現無縫化。這意味著具備庫存可見性、跨渠道開發定價策略、管理指標與激勵措施。具體說來,要逐步合并不同渠道的商品銷售、營銷,為客戶的不間斷體驗提供一體化品牌形象;要逐步合并不同渠道供應鏈的運營,最終使消費者不再面臨渠道界限限制。
目前,很難給中國消費者在取貨和退換貨方面完整的無縫體驗如何逐步解決?
許佑宏:這個問題實際上是個供應鏈的問題,比如說我們到店里面送貨,會一箱一箱送。而對于網購顧客,他到門店里邊取貨或者退貨,是一件一件處理,那么現有供應鏈怎么去處理這些問題?另外,線上與線下的貨物怎么互相分享和流動呢?什么時候發給線上,什么時候發給線下?這些都是供應鏈的問題。
關鍵在于數據流的打通,包括消費者購買數據流與商品數據流。實現供應鏈中各個商品狀態的透明化,從而讓供應鏈體系支持無縫零售所需要的商品流轉,能夠實現動態而精準的把控,知道貨物已經到了哪里。
(中國企業家 埃森哲公司 趙輝 )

